Page 49 - Buku Pengurusan & Takwim Sekolah Sesi 2011
P. 49
Buku Pengurusan & Takwim Sekolah Sesi 2016
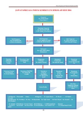
JAWATANKUASA INDUK KURIKULUM SEKOLAH SESI 2016
Pengerusi
Pn. Noriah Ismail
( Guru Besar )
Naib Pengerusi Timbalam Pengerusi Naib Pengerusi
Pn. Norsilah Bt.Dali Pn. Siti Maziah Malik Pn. Tanma Rajasegaran
( GPK Ko-Kurikulum ) ( GPK Tadbir & Kurikulum ( GPK Penyelia Petang )
)
Naib Pengerusi
Pn.Nor Shafina Bt.Yasak
( GPK Hal Ehwal Murid )
Setiausaha
Pn. Anita Juliana Binti
Mohammad
Penyelaras Penyelaras Linus Pengurusan Penyelaras Penyelaras
MBM/MBI En.Zulkifli Bin Penilaian PraSekolah KSSR/PBS
Tg. Khairul Cik Amie Bt. Ismail Pn.Nor Hasnizam Md
Saad Pn. Suzana Nawawi
Zahiah Nor
Penyelaras Program Penyelaras PROTIM Penyelaras Penyelaras Penyelaras
Khas/Akademik Pn. Nafisah Bt. Program Bestari Pusat Sumber
Yaakub Pemulihan En. Nik
En. Roslan Mokhtar Pn. Hazirah M. Cik
Zuraidee Nik Norhazalina
Jamil Mohamed
Ketua Panitia Data Dan
Maklumat Sekolah
En.Mohd Sharul
Anuar
( B.Malaysia) (Matematik) (Sains) (B.Inggeris) (P. Agama Islam) (P. Moral) (P. Muzik)
(B.Arab) Pn.Haymalatha En. Najib Jamri Cik Nurul Hayati En. Norzaidi Cik
En.Zulkarnain Pn. Norulhaya Pn. Suzy
Nik Khadijah
(P. Jasmani ) (P.Kesihatan) (P. Seni Visual) (R.B.Teknologi ) ( T.M&Komunikasi) (Sejarah)
En.Syairol Pn.Sarimah Cik Nurin Izati En.Norhazlesham Cik Amaliah Aziz En.Ahmad Rasidi Mohd
Salleh
48

