Page 248 - AutoCAD Dalam KEJURUTERAAN ELEKTRIK Dan ELEKTRONIK
P. 248

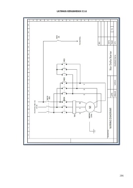
LATIHAN KEMAHIRAN 11.6


















































































                                                                                                            236
   243   244   245   246   247   248   249   250   251   252   253