Page 132 - Buku Pengurusan KVDSMZ 2021
P. 132
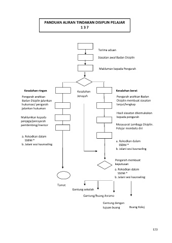
PANDUAN ALIRAN TINDAKAN DISIPLIN PELAJAR
1 3 7
Terima aduan
Siasatan awal Badan Disiplin
Makluman kepada Pengarah
Kesalahan ringan Kesalahan Kesalahan berat
Pengarah arahkan Jenayah Pengarah arahkan Badan
Badan Disiplin jalankan Disiplin membuat siasatan
hukuman/ pengarah lanjut/lengkap
jalankan hukuman
Hasil siasatan dikemukakan
Maklumkan kepada kepada pengarah
penjaga/pensyarah
pembimbing/mentor Mesyuarat Lembaga Disiplin.
Pelajar membela diri
a. Rekodkan dalam
SSDM * a. Rekodkan dalam
b. Jalani sesi kaunseling SSDM *
b. Jalani sesi kaunseling
Pengarah membuat
keputusan
a. Rekodkan dalam
SSDM *
b. Jalani sesi kaunseling
Tamat
Gantung sekolah
Gantung/Buang Asrama
Asrama
Gantung dengan
tujuan buang Buang Kolej
123

