Page 91 - BUKU TEKS T5
P. 91
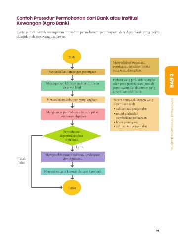
Contoh Prosedur Permohonan dari Bank atau Institusi
Kewangan (Agro Bank)
Carta alir di bawah merupakan prosedur permohonan pembiayaan dari Agro Bank yang perlu
dirujuk oleh seseorang usahawan.
Mula
Menyediakan rancangan
perniagaan mengikut format
Menyediakan rancangan perniagaan yang telah ditetapkan.
Perkara yang perlu dibincangkan BAB 3
Mendapatkan khidmat nasihat daripada ialah jenis pembiayaan, jumlah
pegawai bank pembiayaan dan dokumen yang
diperlukan oleh bank.
Menyediakan dokumen yang lengkap Secara amnya, dokumen yang
diperlukan ialah:
• salinan kad pengenalan
Menghantar permohonan kepada pihak • rekod jualan dan
bank untuk diproses
pembeliaan perniagaan
• lesen perniagaan SUMBER PEMBIAYAAN PERNIAGAAN
• salinan kad pengenalan
Permohonan
dipertimbangkan
oleh bank
Lulus
Memperoleh surat Kelulusan Pembiayaan
Tidak dari Agrobank
lulus
Menandatangani kontrak dengan Agrobank
Tamat
79

