Page 109 - Robot Design Handbook ROBOCON Malaysia 2019
P. 109

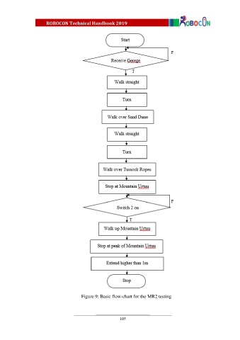
Figure 9: Basic flow-chart for the MR2 testing





                                                            105
   104   105   106   107   108   109   110   111   112   113   114