Page 147 - SK tingkatan 5
P. 147
Rajah 3.1.19 Atur cara JavaScript dan output bagi isihan pilih (turutan menaik)
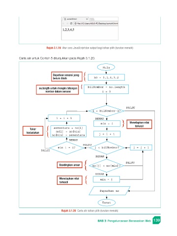
Carta alir untuk Contoh 5 ditunjukkan pada Rajah 3.1.20.
Mula
Dapatkan senarai yang
belum diisih no = 5,1,4,3,2
no.length untuk mengira bilangan bilNombor = no.length
nombor dalam senarai i = 0
PALSU
i < bilNombor-1?
i = i + 1 BENAR
min = i Menetapkan nilai
terkecil
Tukar sementara = no[i]
kedudukan no[i] = no[min] j = i + 1
no[min] = sementara
BENAR
PALSU
min ! = i? j < bilNombor? j = j + 1
PALSU
BENAR
PALSU
Bandingkan unsur no[j] < no[min]?
BENAR
Menetapkan nilai min = j
terkecil
Paparkan no
Tamat
Rajah 3.1.20 Carta alir isihan pilih (turutan menaik)
PB BAB 3 Pengaturcaraan Berasaskan Web 139

