Page 149 - SK tingkatan 5
P. 149
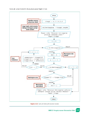
Carta alir untuk Contoh 6 ditunjukkan pada Rajah 3.1.22.
MULA
Dapatkan senarai
yang belum diisih tinggi = 6,7,7,6,5,6
tinggi.length untuk mengira
bilangan ketinggian pelajar bilKetinggian = tinggi.length
dalam senarai
Papar teks “Senarai ketinggian
pelajar sebelum isih:”
Papar tinggi
i = 0
PALSU
i < bilKetinggian‐1?
i = i + 1 BENAR
Menetapkan nilai
min = i terkecil
Tukar sementara = tinggi[i]
kedudukan tinggi[i] = tinggi[min] j = i + 1
tinggi[min] = sementara
BENAR
PALSU PALSU
min! = i? j < bilKetinggian? j = j + 1
BENAR
PALSU
Bandingkan unsur tinggi[j] < tinggi[min]?
BENAR
Menetapkan
nilai terkecil min = j
Papar teks “Senarai ketinggian pelajar
selepas isihan pilih secara menaik:”
Papar tinggi
TAMAT
Rajah 3.1.22 Carta alir isihan pilih (turutan menaik)
PB BAB 3 Pengaturcaraan Berasaskan Web 141

