Page 75 - SK tingkatan 5
P. 75

idMurid        NamaMurid
                                                                            NoBarang       NamaBarang









                                 Murid                  meminjam                      BArANG







                     Kelas
                                                                        Kuantiti
                                                                                            HargaSeunit
                                merekod



                                                                                     membekal



                                PiNJAMAN
                                                                     NoPembekal


                                                           Poskod
                   tarikhPulang        tarikhPinjam

                                                                      Alamat         PeMBeKAl
                                                        Bandar
                               NoPinjaman


                                                        NamaJalan        Negeri

                                                                                   NamaPembekal

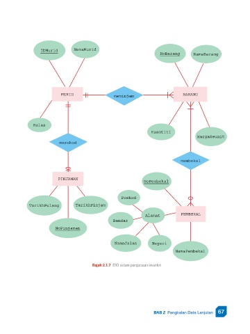
                                               Rajah 2.1.7  ERD sistem pengurusan inventori











                                                                         BAB 2  Pangkalan Data Lanjutan 67
   70   71   72   73   74   75   76   77   78   79   80