Page 144 - BUKU TEKS SK T5
P. 144
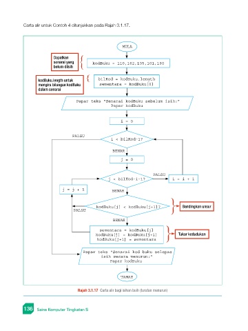
Carta alir untuk Contoh 4 ditunjukkan pada Rajah 3.1.17.
MULA
Dapatkan
senarai yang kodBuku = 110,102,105,101,100
belum diisih
kodBuku.length untuk bilKod = kodBuku.length
mengira bilangan kodBuku sementara = kodBuku[0]
dalam senarai
Papar teks “Senarai kodBuku sebelum isih:”
Papar kodBuku
i = 0
PALSU
i < bilKod-1?
BENAR
j = 0
PALSU
j < bilKod-i-1? i = i + 1
j = j + 1 BENAR
kodBuku[j] < kodBuku[j+1]? Bandingkan unsur
PALSU
BENAR
sementara = kodBuku[j]
kodBuku[j] = kodBuku[j+1] Tukar kedudukan
kodBuku[j+1] = sementara
Papar teks “Senarai kod buku selepas
isih secara menurun:”
Papar kodBuku
TAMAT
Rajah 3.1.17 Carta alir bagi isihan buih (turutan menurun)
136 Sains Komputer Tingkatan 5 PB

