Page 61 - BUKU TEKS ASK T2
P. 61
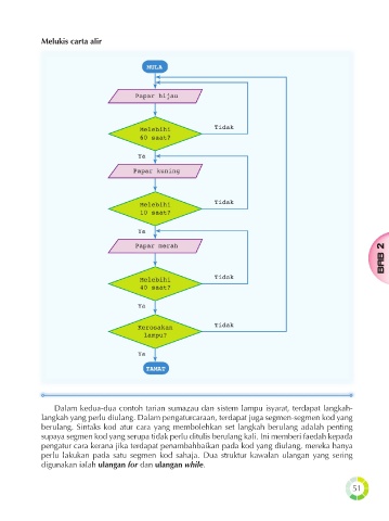
Melukis carta alir
MULA
Papar hijau
Melebihi Tidak
60 saat?
Ya
Papar kuning
Melebihi Tidak
10 saat?
Ya
Papar merah
BAB 2
Melebihi Tidak
40 saat?
Ya
Kerosakan Tidak
lampu?
Ya
TAMAT
Dalam kedua-dua contoh tarian sumazau dan sistem lampu isyarat, terdapat langkah-
langkah yang perlu diulang. Dalam pengaturcaraan, terdapat juga segmen-segmen kod yang
berulang. Sintaks kod atur cara yang membolehkan set langkah berulang adalah penting
supaya segmen kod yang serupa tidak perlu ditulis berulang kali. Ini memberi faedah kepada
pengatur cara kerana jika terdapat penambahbaikan pada kod yang diulang, mereka hanya
perlu lakukan pada satu segmen kod sahaja. Dua struktur kawalan ulangan yang sering
digunakan ialah ulangan for dan ulangan while.
51

