Page 25 - BUKU PANDUAN PENGURUSAN SEKOLAH BPPS 2021
P. 25
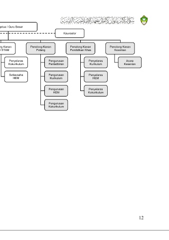
2.2 Carta Organisasi Pengetua / Guru Besar
Lembaga Disiplin Kaunselor
Penolong Kanan Penolong Kanan Penolong Kanan Penolong Kanan Penolong Kanan Penolong Kanan Penolong Kanan
Pentadbiran Hal Ehwal Murid Kokurikulum Ting 6 STAM Petang Pendidikan Khas Kesenian
Setiausaha Pentadbiran Setiausaha Setiausaha Penyelaras Pengurusan Penyelaras Acara
Kurikulum Hal Ehwal Murid Kokurikulum Kokurikulum Pentadbiran Kurikulum Kesenian
Pengurusan Setiausaha Setiausaha Pengurusan Penyelaras
GKMP JPKA
Disiplin Murid Sukan HEM Kurikulum HEM
Ketua Pengurusan Penyelaras Pengurusan Penyelaras
Panitia JKPAK Keselamatan Murid Kelab / Persatuan HEM Kokurikulum
Guru JPIMS Pengurusan Penyelaras Pengurusan
Akademik Kesihatan Murid Badan Beruniform Kokurikulum
Pengurusan Penyelaras
SKPMg2
Bantuan Pelajaran Sukan / Permainan
Program
LADAP Bimbingan dan Kecemerlangan
Kaunseling
PSS Pengurusan Sukan
Murid Untuk Semua
Pengurusan Pentaksiran
Organisasi Kelas Kokurikulum
Pengurusan Setiausaha
Iklim Sekolah Koperasi
Pemuafakatan Majalah
Strategik
Pengurusan Pengurusan
Asrama Maklumat
Buku Panduan Pengurusan Sekolah 2021 12
Acara & Sambutan

