Page 35 - Signavio-BPM-Kochbuch-De
P. 35
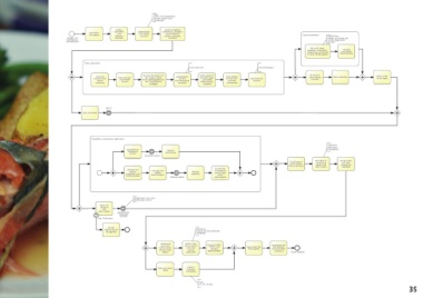
Saltimbocca alla Milanese (4Zeilig)
Tipp:
Stiele nicht wegwerfen,
werden später noch
verwendet
Salbei, große Kartoffeln
Kartoffeln Kartoffeln Salbeiblätter zerkleinern, Zwiebeln
und Knoblauch
und
vom Zweig
schrubben Bohnen trennen schälen und grob Sauce zubereiten Salbeireste:
Hunger auf waschen zerteilen Blätter und Stiele, die
Saltimbocca
alla Milanese vorher abgemacht
wurden
Saltimbocca Zwiebeln, Knoblauch, abschmecken
100 ml Öl, Wein,
mit Salz
und Pfeffer
Salbeireste und Brühe
in einen Bräter geben
Filets zubereiten
eine Hand voll mit Küchengarn 50 ml Öl in
alla Milanese Sehnen vom Filets mit Salz leicht überlappend auf Schinkendecke Filets jeweils in Filets jeweils das Päckchen einer Pfanne Filets anbraten Filets in die
Serrano-Schinken mit
Salbeiblätter
Fett und
die Mitte legen
der langen Fläche
Sauce legen
auf der
mit Serrano-
erhitzen
und etwas
und Pfeffer
Schinken
fixieren
Fleisch
Salbei darauf
der Arbeitsfläche
würzen
verteilen
ummanteln
entfernen
auslegen
verteilen
Astrid Thomschke
Software Developer
März 2011 200 ºC
Ofen vorheizen
3 längliche Schweinefilets Kartoffeln und Bohnen zubereiten
Optional:
Rosmarin
viel Salbei (ca. 7-10 Zweige) Kartoffeln in abschütten dazugeben
Wasser
Salzwasser
kochen
Kartoffeln weich
2 Packungen Serranoschinken (12-15 Scheiben) 75 g Butter in Kartoffeln in fertige Filets
die Pfanne
aus dem
einer großen
geben und
1:30 h Bohnen mit 75 g Butter Pfanne erhitzen stark salzen Bratensud
nehmen
hinzugeben
mit Salz und
1½ kg Kartoffeln mit dünner Schale aufgießen und abschmecken Bohnen weich abgießen und im Topf
Bohnen
Wasser
Pfeffer
leicht
kochen lassen
anschmoren
1 kg Bohnen
ca. 200 ml Weißwein (fruchtig-süßen) 40 Minuten: zart, rosa
45 Minuten: durch
Vor ihrem jetzigen ca. 150 ml Olivenöl Filets mit
Sauce in
den
Aufgabengebiet in Ofen stellen gewünschter
Garpunkt
erreicht
der Frontend-Ent- 4-5 Personen ½ Liter Gemüsebrühe alle 10 Minuten
mit der
wicklung war 1 Gemüsezwiebel oder 2 mittelgroße Zwiebeln eigenen Sauce Optional:
Sauce mit Saucenbinder
übergießen
Astrid zunächst für andicken
den Support tätig. 4 Knoblauchzehen Bratensud Sauce rühren Sauce mit Salz, zusammen mit
Milch in die
durch ein
den Bohnen
Sieb in einen und noch Pfeffer und Sauce über die und Kartoffeln
Muskat
Filets gießen
einmal
Sie spielt Handball 100 ml Milch kleinen Topf aufkochen abschmecken servieren Guten Appetit!
geben
und hat neben
dem Kochen eine 150 g Butter Filet vom Garn Filets in
Scheiben
lösen schneiden
Vorliebe für Craft Salz & Pfeffer, Muskat
Beer. schwer Tipp:
ca. 2-3 cm dick
34 35

