Page 31 - Signavio-BPM-Kochbuch-De
P. 31
Avocado-Rote-Bete-Salat
Avocado-Rote-
Bete-Salat
Dr. Gero Decker
Geschäftsführer
Mai 2009
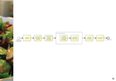
Dressing zubereiten
Feldsalat, Rote Olivenöl,
Rote Bete und Bete und Zitronensaft Dressing mit Dressing
Avocado in
100 g Feldsalat Feldsalat kleine Würfel Avocado und Honig Salz und über den mit Walnüssen
waschen
garnieren
zusammen
Hunger auf schneiden vermischen miteinander Pfeffer würzen Salat geben Guten Appetit!
vermengen
2 große gekochte Rote Bete Avocado-Rote-
Bete-Salat
1 reife Avocado
15 min
Walnüsse
Gero ist einer der
Mitgründer von 2 EL Olivenöl
Signavio und ver-
antwortet die 1 EL Zitronensaft
Bereiche Produkt- 1 EL Honig
innovation und
Marketing. Er hat 2 Personen Salz & Pfeffer
am Hasso-Plattner- Dazu: Brot
Institut promo-
viert und ist Co-
Autor des Buches
„The Process“.
In seiner Freizeit
spielt er gerne
Volleyball. leicht
30 31

