Page 65 - Signavio-Kochbuch-DE
P. 65
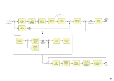
Princesstarta (3Zeilig)
ca. 24-cm-
Backblech-Form
Kuchen
Mehl, ausgekühlt
Eier und Kartoffelmehl Alles Backblech Teig aufs Backblech mit Kuchen
Zucker und zusammen zu
Teig in den
schaumig Backpulver einem Teig einfetten und Backblech Ofen schieben auskühlen
einmehlen
geben
lassen
Hunger auf rühren miteinander vermischen 40 Minuten
Princesstårta vermengen im Ofen lassen
Ofen
vorheizen
175 ºC
Creme zubereiten
Vanillesauce
Gelatine in kochen und Vanillecreme Gelatine zur
kaltem Wasser anschließend in Sahne Sahnecreme
auflösen abkühlen einrühren geben
lassen Vanillesauce
abgekühlt
Sahne mit
Vanillezucker
und
Sahnesteif
schlagen
Alles mit
Teig Zwischen- Teigplatten Marzipanplatte mit Marzipanrose
räume der
zwei mal Teigplatten ringsherum bedecken und und
durch- mit Creme mit Marzipanblättern
mit Creme
schneiden bestreichen bestreichen Puderzucker bestücken Guten
bestreuen Appetit!
65

