Page 59 - Signavio-Kochbuch-DE
P. 59
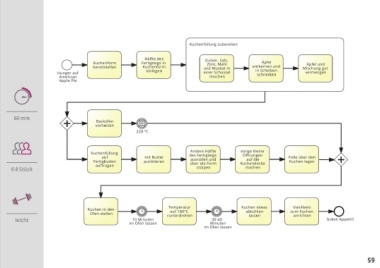
American Apple Pie
American Apple Pie Kuchenfüllung zubereiten
Hälfte des Zucker, Salz,
Kuchenform Fertigteigs in Zimt, Mehl Äpfel Äpfel und
bereitstellen Kuchenform und Muskat in entkernen und Mischung gut
Hunger auf einlegen einer Schüssel in Scheiben vermengen
schneiden
American mischen
Apple Pie
Fertig-Kuchenteig
für eine ca. 20 cm Form
1 TL Zimt
1 Tasse Zucker
½ TL Salz 60 min
Backofen
½ TL Muskatnuss vorheizen
1 ½ EL Mehl 220 ºC
8-10 mittelgroße Äpfel
2 EL Butter
Andere Hälfte
Dazu: Vanilleeis Kuchenfüllung des Fertigteigs einige kleine
Öffnungen
auf mit Butter Folie über den
ausrollen und
auf die
Fertigboden punktieren über die Form Kuchendecke Kuchen legen
auftragen stülpen machen
6-8 Stück
Will Thomas
VP Enterprise Sales Americas
Juli 2012
Will ist VP Enterprise Sales für Nord- und Temperatur Kuchen etwas Vanilleeis
Südamerika. Seine Freizeit verbringt er Kuchen in den auf 180°C abkühlen zum Kuchen
Ofen stellen
am liebsten mit seiner Familie beim gemeinsamen Segeln oder runterdrehen lassen anrichten Guten Appetit!
leicht 10 Minuten 30-40
Skifahren. im Ofen lassen Minuten
im Ofen lassen
58 59

