Page 61 - Signavio-Kochbuch-DE
P. 61
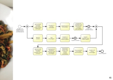
Makkaroni mit M a k k a r o n i m i t C r e m e F r a i c h e u n d B l a t t s p i n a t
Crème fraîche
Knoblauch,
Robert Asmus getrocknete Tomaten in aufgefangenes Zwiebeln und
Tomaten
getrocknete
Streifen
abtropfen
und Blattspinat Hunger auf auffangen hinzufügen 5 Minuten
Senior Sales Manager lassen und Öl schneiden Öl erhitzen Tomaten
September 2012 und Blattspinat und anbraten anbraten lassen
Makkaroni mit
Crème fraîche
250 g Makkaroni Wasser Salz Nudeln in Nudeln
kochendes
kochen hinzufügen Wasser geben abgießen und
warm stellen
250 g Blattspinat Nudeln bissfest
(tiefgekühlt geht auch)
20 min 100 g getrocknete Tomaten in Öl
Robert ist verant- Sauce kurz
wortlich für die 250 g Crème fraîche Spinat in den Topfinhalt mit aufköcheln Sauce mit Salz Nudeln mit
Weißwein
Topf geben
und bei
und Pfeffer
Sauce
Branchen Manu- 50 ml Weißwein mittlerer Hitze ablöschen und lassen und abschmecken vermengen
Crème
Brühwürfel
Fraîche
facturing, IT und (alternativ Wasser) erhitzen hinzufügen unterheben Guten Appetit!
New Economy. Er
kontaktiert inter- 1 Knoblauchzehe
essierte Unterneh- 2 Personen ½ Zwiebel
men, präsentiert
und verkauft die ½ Brühwürfel
Software und Salz & Pfeffer
betreut Bestands-
kunden. Zu seinen
Hobbies zählen
Reisen, Kochen und
Lesen. leicht
60 61

