Basic HTML Version
Table of Contents
View Full Version
Page 114 - SITI KHAIRUL ATIKAH GB200084 E-PORTFOLIO
P. 114
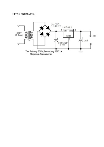
LITAR SKEMATIK:
109
110
111
112
113
114