Page 24 - รายงานประจำปี _merged
P. 24
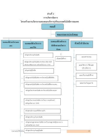
ส่วนที่ 2
การบริหารจัดการ
โครงสร้างการบริหารงานของคณะบริหารธุรกิจและเทคโนโลยีสารสนเทศ
คณบดี
คณะกรรมการประจ าคณะ
รองคณบดีฝ่ายบริหารและ รองคณบดีฝ่ายกิจการ
รองคณบดีฝ่ายวิชาการ หัวหน้าส านักงาน
แผน นักศึกษาและกิจการ
และวิจัย
พิเศษ
หลักสูตรบริหารธุรกิจบัณฑิต
สโมสรนักศึกษา แผนกสารบรรณ
หลักสูตรบริหารธุรกิจบัณฑิต สาขาวิชาการจดการโลจิ
ั
สติกส์และซัพพลายเซน (หลักสูตรใหม่ พ.ศ. 2559) แผนกวิชาการ วิจัย และ
บริการวิชาการ
หลักสูตรบัญชีบัณฑิต
แผนกกิจกรรมนักศึกษา
ิ
หลักสูตรเทคโนโลยีบัณฑิต สาขาวิชาเทคโนโลยีสื่อดจิทัล
แผนกประกันคุณภาพ
หลักสูตรเทคโนโลยีบัณฑิต สาขาวิชาเทคโนโลยีสื่อสารมวลชน
หลักสูตรวิทยาศาสตรบัณฑิต สาขาวิชาเทคโนโลยีสารสนเทศ
หลักสูตรวิทยาศาสตรบัณฑิต สาขาวิทยาการคอมพิวเตอร ์
(หลักสูตรใหม่ พ.ศ. 2559)
หลักสูตรนวัตกรรมและดจิทัลทางธุรกจ
ิ
ิ
หลักสูตรบริหารธุรกิจมหาบัณฑิต
หลักสูตรเศรษฐศาสตรมหาบัณฑิต สาขาวิชาเศรษฐศาสตร์ผู้ประกอบการ
(หลักสูตรใหม่ พ.ศ. 2564)
หลักสูตรบริหารธุรกิจดุษฎีบัณฑิต
รายงานประจาปีงบประมาณ พ.ศ.2564 คณะบริหารธุรกิจและเทคโนโลยีสารสนเทศ 23

