Page 85 - รายงานประจำปี _merged
P. 85
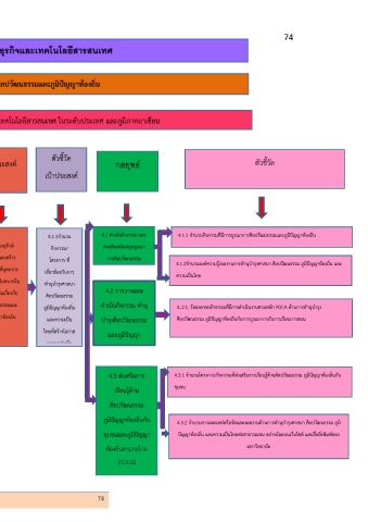
74
ุ
ั
ุ
ผงยทธศาสตร์การพัฒนาคณะบริหารธรกิจและเทคโนโลยีสารสนเทศ
ประเด็นยุทธ์ศาสตร์ที่ 4 ส่งเสริมสนับสนุนศิลปวัฒนธรรมและภูมิปัญญาท้องถิ่น
วิสัยทัศน์ เป็นผู้น าในการผลิตบัณฑิตนักปฏิบัติวิชาชีพด้านบริหารธุรกิจและเทคโนโลยีสารสนเทศ ในระดับประเทศ และภูมิภาคอาเซียน
ยุทธศาสตร์การ ยุทธศาสตร์ ยุทธศาสตร์มหาวทยาลัย ประเด็นยุทธศาสตร์ ตัวชี้วัด
ิ
พันธกิจ เป้าประสงค์ กลยุทธ์ ตัวชี้วัด
จัดสรร กระทรวงการ เทคโนโลยีราชมงคล คณะบริหารธุรกิจฯ เป้าประสงค์
งบประมาณ อุดมศึกษาฯ ตะวันออก พ.ศ. 2563 -2565
พ.ศ. 2563 - 2565
ยุทธศาสตร์ด้าน ยุทธศาสตร์ที่ ยุทธศาสตร์ ที่ 5 สืบ 4.1.1จ านวน 4.1 ด าเนินกิจกรรม และ 4.1.1 จ านวนกิจกรรมที่มการบูรณาการศิลปวัฒนธรรมและภูมิปัญญาท้องถิ่น
ี
การพัฒนาและ สานท านุบ ารุง ศาสนา 4.ร่วมอนุรักษ์ 4.1ร่วมอนุรักษ์ กิจกรรม/ ส่งเสริมสนับสนุนบูรณา
4 การ ส่งเสริมและสร้าง
เสริมสร้าง ศิลปวัฒนธรรมภูมิ ส่งเสริม 4.ส่งเสริมสนับสนุน โครงการ ที่ การศิลปวัฒนธรรม 4.1.2จ านวนองค์ความรู้/ผลงานการท านุบ ารุงศาสนา ศิลปวัฒนธรรม ภูมิปัญญาท้องถิ่น และ
พัฒนาการจัด จิตส านึกให้บุคลากร เกี่ยวข้องกับการ
ทรัพยากรมนุษย์ ปัญญาท้องถิ่น และ ศิลปวัฒนธรรม ศิลปวัฒนธรรมและภูมิ นักศึกษา มีบทบาทใน ความเป็นไทย
การศึกษาให้ ท านุบ ารุงศาสนา 4.2 การวางแผน
ความเป็นไทย และภูมิปัญญา ปัญญาท้องถิ่น การส่งเสริมเกี่ยวกับ ศิลปวัฒนธรรม
ทันสมัย มี ท้องถิ่น ศิลปวัฒนธรรมและ ภูมิปัญญาท้องถิ่น ด าเนินกิจกรรม ท านุ 4..2.1. ร้อยละของกิจกรรมที่มีการด าเนินงานตามหลัก PDCA ด้านการท านุบ ารุง
คุณภาพและ ภูมิปัญญาท้องถิ่น และความเป็น บ ารุงศิลปวัฒนธรรม ศิลปวัฒนธรรม ภูมิปัญญาท้องถิ่นกับการบูรณาการกับการเรียนการสอน
สร้างสังคม ไทยที่สร้างโอกาส และภูมิปัญญา
และมูลค่าเพิ่ม
แห่งการเรียนรู้ ท้องถิ่นตามกลไกล
(PDCA)
4.3 ส่งเสริมการ 4.3.1 จ านวนโครงการ/กิจกรรมที่ส่งเสริมการเรียนรู้ด้านศิลปวัฒนธรรม ภูมิปัญญาท้องถิ่นกับ
เรียนรู้ด้าน ชุมชน
ศิลปวัฒนธรรม
ภูมิปัญญาท้องถิ่นกับ 4.3.2 จ านวนการเผยแพร่หรือจัดแสดงผลงานด้านการท านุบ ารุงศาสนา ศิลปวัฒนธรรม ภูมิ
ชุมชนและภูมิปัญญา ปัญญาท้องถิ่น และความเป็นไทยต่อสาธารณชน อย่างน้อยบนเว็บไซต์ และสื่อสิ่งพิมพ์ของ
ท้องถิ่นตามกลไกล มหาวิทยาลัย
(PDCA)
รายงานประจาปีงบประมาณ พ.ศ.2564 คณะบริหารธุรกิจและเทคโนโลยีสารสนเทศ 74

