Page 83 - รายงานประจำปี _merged
P. 83
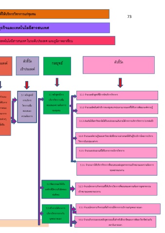
ประเด็นยุทธ์ศาสตร์ที่ 3 เป็นหน่วยงานที่ให้บริการวิชาการแก่ชุมชน
73
ิ
ุ
ั
ุ
ผงยทธศาสตร์การพัฒนาคณะบรหารธรกิจและเทคโนโลยีสารสนเทศ
วิสัยทัศน์ เป็นผู้น าในการผลิตบัณฑิตนักปฏิบัติวิชาชีพด้านบริหารธุรกิจและเทคโนโลยีสารสนเทศ ในระดับประเทศ และภูมิภาคอาเซียน
ยุทธศาสตร์ ยุทธศาสตร์ ยุทธศาสตร์ ประเด็นยุทธศาสตร์
พันธกิจ ตัวชี้วัด กลยุทธ์ ตัวชี้วัด
การจัดสรร กระทรวงการ มหาวิทยาลัยเทคโนโลยี คณะบริหารธุรกิจฯ เป้าประสงค์
งบประมาณ อุดมศึกษาฯ ราชมงคลตะวันออก พ.ศ. 2563 -2565 เป้าประสงค์
พ.ศ. 2563 - 2565
ยุทธศาสตร์ด้าน
ยุทธศาสตร ที่ ยุทธศาสตร์ที่ 4 3. บริการวิชาการ 3.1.1 จ านวน 3.1 หลักสูตรมี 3.1 หลักสูตรมีการ 3.1.1 จ านวนหลักสูตรที่มีการจัดบริการวิชาการ
์
การพัฒนาและ การพัฒนาคุณภาพ แก่สังคมโดยน า การบริการ บริการวิชาการเพอ ื่
่
ี
3 การยกระดับ 3.บริการ ชุมชนทได้รับการ
เสริมสร้าง การให้บริการ ความรู้ผสานภูมิ บริการจากคณะ วิชาการเพื่อ ตอบสนองความต้องการ 3.1.2 จ านวนผลิตภัณฑ์/บริการของชุมชน/หน่วยงานภายนอกทได้รับการพัฒนาองค์ความรู้
ี่
ทรัพยากรมนุษย์ คุณภาพชีวิต วิชาการแก่ชุมชน ปัญญาและสร้าง วิชาการแก่ อย่างบูรณาการ ตอบสนอง ของชุมชน
และเศรษฐกิจ และสังคม อย่าง ความเข้มแข็ง ชุมชน สาขาวิชาต่างๆ ความต้องการ 3.1.3 ส่งเสริมให้มหาวิทยาลัยได้รับงบประมาณเงินรายได้จากการบริการวิชาการ (บาทต่อปี)
อย่างยังยน ของชุมชน
่
ื
ฐานรากด้วย ยั่งยืน ให้กับชุมชน สังคม
อววน 3.1.4 จ านวนองค์ความรู้ของมหาวิทยาลัยที่สามารถถ่ายทอดให้กับผู้รับบริการโดยการบริการ
วิชาการในรูปแบบต่างๆ
3.1.5. จ านวนงบประมาณที่ได้รับจากการบริการวิชาการ
3.1.6. จ านวนการให้บริการวิชาการที่ตอบสนองต่ออุตสาหกรรมเป้าหมายและความต้องการ
ของตลาดแรงงาน
3.2 พัฒนาคณะให้เป็น
3.2.1 จ านวนโครงการ/กิจกรรมที่ให้บริการวิชาการที่ตอบสนองความต้องการอุตสาหกรรม
ี
องค์กรที่มความรับผิดชอบ
เป้าหมายและตลาดแรงงาน
ต่อสังคม
3.3 สร้างรายได้จากการ 3.3.1 จ านวนโครงการ/กิจกรรมที่สร้างรายได้จากการบริการแก่บุคคลภายนอก
บริการวิชาการจากกบ ั
บุคคลภายนอก 3.3.2 จ านวนกิจกรรมอบรมหลักสูตรระยะสั้นส าหรับฝึกอาชีพและการพัฒนาวิชาชีพร่วมกับ
รายงานประจาปีงบประมาณ พ.ศ.2564 คณะบริหารธุรกิจและเทคโนโลยีสารสนเทศ 73
สถาบันภายนอก

