Page 11 - คู่มือ PA ครู ว9
P. 11
ั
ิ
์
ี
แผนภำพท 2 กรอบแนวคดในกำรกำหนดหลกเกณฑและวธกำรประเมนตำแหนงและวทยฐำนะ
ิ
่
ี
ิ
่
ิ
ขำรำชกำรครและบคลำกรทำงกำรศกษำ ตำแหนงคร ู
ุ
ู
้
ึ
่
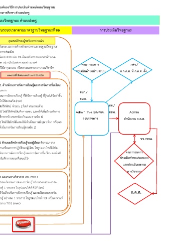
5 ระบบกำรประเมนตำแหนงและวทยฐำนะ ตำแหนงคร ู
่
ิ
่
ิ
่
ี
ิ
กำรประเมน Performance Appraisal (PA) ครบระยะเวลำตำมมำตรฐำนวทยฐำนะทขอ กำรประเมนวทยฐำนะ
ิ
ิ
ิ
ข้อตกลงในการพัฒนางาน ประเด นท้าทาย คุณสมบัติของผู้ขอรับการประเมิน
ตามมาตรฐานต าแหน่ง Based on Learning Outcomes 1. มีระยะเวลาการด ารงต าแหน่งตามมาตรฐานวิทยฐานะ
มุ่งเน้นการพัฒนางานตามมาตรฐานต าแหน่งและมาตรฐาน ที่ขอรับการประเมิน
ส่วนที่ 1 ข้อตกลงในการพัฒนางาน วิทยฐานะที่ส่งผลต่อคุณภาพผู้เรียน 2. มีผลการประเมิน PA ย้อนหลังครบระยะเวลาที่ก าหนด
ตามมาตรฐานต าแหน่ง โดยมีผลการประเมินในแต่ละรอบ ผ่านเกณฑ์ คณะกรรมกำร กศจ./
1) การปฏิบัติงานตามมาตรฐานต าแหน่งครู ครู ไม่มีวิทยฐานะ 3. มีวินัย คุณธรรม จริยธรรมและจรรยาบรรณวิชาชีพ ประเมนคำขอผำนระบบ อ.ก.ค.ศ. ท ก.ค.ศ. ตง ้ ั
ิ
่
ี
่
และมีภาระงานตามที่ ก.ค.ศ. ก าหนด - ปรับประยุกต์การเรียนรู้และการปฏิบัติงานจน ผลงานที่ใช้เสนอขอรับการประเมิน
2) ผลการปฏิบัติงาน ด้านการจัดการเรียนรู้ ปรากฎผลลัพธ์กับผู้เรียน ได้ตามมาตรฐานต าแหน่ง
ด้านการส่งเสริมและสนับสนุนการจัด วิทยฐานะครูช านาญการ ด้านที่ 1 ด้านทักษะการจัดการเรียนรู้และการจัดการชั้นเรียน
การเรียนรู้ และด้านการพัฒนาตนเอง - สามารถแก้ไขปัญหาคุณภาพการเรียนรู้ของผู้เรียน พิจารณาจาก ชนก./
และวิชาชีพ วิทยฐานะครูช านาญการพิเศษ 1) แผนการจัดการเรียนรู้ ที่ใช้จัดการเรียนรู้ ที่ผู้ขอได้จัดท าขึ้น
- สามารถริเริ่มพัฒนาคุณภาพการเรียนรู้ของผู้เรียน ชนพ.
จนปรากฎผลเชิงประจักษ์ และน าไปใช้สอนจริง (PDF) ชช./
วิทยฐานะครูเชี่ยวชาญ 2) ไฟล์วีดิทัศน์ จ านวน 2 ไฟล์ ประกอบด้วย
ส่วนที่ 2 ข้อตกลงในการพัฒนางานที่เสนอเป น - สามารถคิดค้น พัฒนานวัตกรรมและปรับเปลี่ยน (1) ไฟล์วีดิทัศน์บันทึกการสอน แสดงให้เห็นถึงระดับการ Admin สนง.เขต/ศธจ. ชชพ. Admin
ประเด นท้าทายในการพัฒนาผลลัพธ์การเรียนรู้ การจัดการเรียนรู้ จนท าให้คุณภาพผู้เรียนสูงขึ้น ปฏิบัติที่คาดหวัง สอดคล้องกับแผน ตามข้อ 1) สวนรำชกำร สำนกงำน ก.ค.ศ. - 5 -
่
ั
ของผู้เรียน (2) ไฟล์วีดิทัศน์ที่แสดงให้เห็นถึงสภาพปัญหา ที่มา หรือแรง
และให้ค าปรึกษาผู้อื่น
วิทยฐานะครูเชี่ยวชาญพิเศษ บันดาลใจในการจัดการเรียนรู้ตามข้อ 1)
- สามารถคิดค้น พัฒนานวัตกรรม เผยแพร่และ
ขยายผลจนน าไปสู่การเปลี่ยนแปลงในวงวิชาชีพ ชช./ชชพ.
ด้านที่ 2 ด้านผลลัพธ์การเรียนรู้ของผู้เรียน พิจารณาจาก
- ผลงานหรือผลการปฏิบัติของผู้เรียน ในรูปแบบไฟล์ดิจิทัล
(ภายหลังจากการจัดการเรียนรู้และการจัดการชั้นเรียน ตามไฟล์ คณะกรรมกำร
แสดงถึงคุณภาพการปฏิบัติงานไม่ต่ ากว่า
่
ิ
คณะกรรมการประเมินผล มาตรฐานวิทยฐานะที่ด ารงอยู่ วีดิทัศน์บันทึกการสอน ที่เสนอไว้) ประเมนคำขอผำนระบบ
ิ
การพัฒนางานตามข้อตกลง และประเมนผลงำน
ิ
ทำงวชำกำร
มีความสอดคล้องกับเป้าหมายและบริบทสถานศึกษา ด้านที่ 3 ผลงานทางวิชาการ (ชช./ชชพ.)
นโยบายของส่วนราชการและกระทรวงศึกษาธิการ - งานวิจัยเกี่ยวกับการจัดการเรียนรู้ หรือนวัตกรรมการจัด
การเรียนรู้ 1 รายการ ในรูปแบบไฟล์ PDF (ชช.)
ผลการประเมิน
- งานวิจัยเกี่ยวกับการจัดการเรียนรู้ และนวัตกรรมการจัด ก.ค.ศ.
การเรียนรู้ อย่างละ 1 รายการ ในรูปแบบไฟล์ PDF (เป็นผลงานท ี่
เผยแพร่ผ่าน TCI ) (ชชพ.)
เลื่อนเงินเดือน Admin ส านศึกษา
ประเมินคงวิทยฐานะ (ม.55)

