Page 31 - Diplomski rad - Sasa Petrovic - GI 11-2012
P. 31
Ne
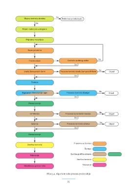
Ulazna kontrola sirovina Reklamacija dobavljaču
Da
Prijem materijala u magacin
Priprema materijala
Repro priprema
Ne
Probni otisak Kontrola probnog otiska
Da
Izrada štamparskih formi Procesna kontrola izrade štamparskih formi Ne Otpad
Da
Štampa
Ne
Bigovanje i štancovanje rupe Procesna kontrola štampe Otpad
Da
Premotavanje
Laminacija Procesna kontrola laminacije Ne Otpad
Da
Ne
Sečenje Procesna kontrola sečenja Otpad
Da
Premotavanje
Priprema za štampu
Završna kontrola
Štampa
Završna grafička obrada
Pakovanje
Završna kontrola
Skladištenje gotove robe Pakovanje
Slika 5.5. Algoritam toka procesa proizvodnje
31

