Page 58 - T2 NOTA PENDIDIKAN ISLAM KSSM
P. 58
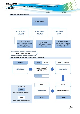
PELAJARAN
19 SOLAT SUNAT MENAMPUNG KEFARDUAN
(FEQAH)
HARI : _______________ TARIKH : ______________
PENGERTIAN SOLAT SUNAT.
SOLAT SUNAT
SOLAT SUNAT SOLAT SUNAT SOLAT SUNAT
RAWATIB TARAWIH WITIR
Solat sunat yang Solat sunat yang
Solat sunat
mengiringi solat fardu dilaksanakan sebagai
dan waktunya menghidupkan malam penutup bagi solat
mengikut solat fardu . Ramadan malam.
SOLAT SUNAT RAWATIB
TURUTAN PELAKSANAAN SOLAT SUNAT RAWATIB.
2 RAKAAT 2 RAKAAT 2 RAKAAT 2 RAKAAT 2 RAKAAT
SOLAT ZUHUR /
SOLAT SUBUH SOLAT ASAR
SOLAT JUMAAT
2 RAKAAT 2 RAKAAT
2 RAKAAT 2 RAKAAT
PETUNJUK
2 RAKAAT
SOLAT ISYAK SOLAT MAGHRIB
SOLAT SUNAT RAWATIB MUAKAD
2 RAKAAT 2 RAKAAT 2 RAKAAT
SOLAT SUNAT GHAIRU MUAKAD
29

