Page 152 - E-book การประชุมวิชาการครั้งที่ 36
P. 152

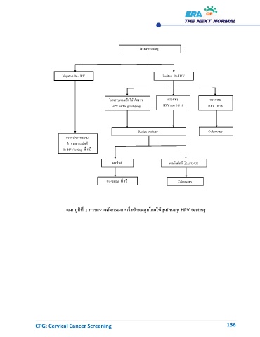
แผนภูมิที่ 1 การตรวจคดกรองมะเร็งป่กมดลูกโดยใช้ primary HPV testing
                                                    ั




























                  CPG: Cervical Cancer Screening                                                            136
   147   148   149   150   151   152   153   154   155   156   157