Page 153 - E-book การประชุมวิชาการครั้งที่ 36
P. 153

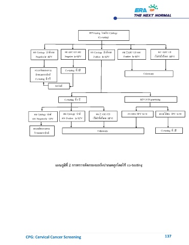
แผนภูมิที่ 2 การตรวจตดกรองมะเร็งปากมดลูกโดยใช้ co-testing
                                                         ั



















                  CPG: Cervical Cancer Screening                                                            137
   148   149   150   151   152   153   154   155   156   157   158