Page 1502 - รวมไฟล์วารสาร ปีที่ 8 ฉบับที่ 1
P. 1502
8
็
ี
ึ
ี่
็
้
ี
MTTRลดลงโดยเฉลยเปน62.23%ค่าความพรอมใช้งานเพิ่มข้นเปน0.85%ค่าอัตราการเสยลดลงโดยเฉลยเปน
็
่
43.61%
ิ
วิธีการด าเนนการศกษา
ึ
ิ
1. ขั้นตอนด าเนนการ
ื
2. ข้อมลเครองจักรทั่วไปและการเกิดเครองจักรเสยในโรงงานผลตอัญมณ ี
ู
่
ี
ิ
ื
่
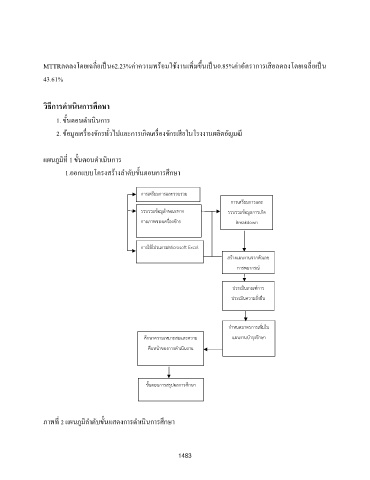
แผนภมท 1 ขั้นตอนด าเนนการ
ู
ิ
ิ
ี่
ึ
้
1.ออกแบบโครงสรางล าดับขั้นตอนการศกษา
การเตรียมการและรวบรวม
ข้อมูล การเตรียมการและ
รวบรวมข้อมูลักษณะทาง รวบรวมข้อมูลการเกิด
กายภาพของเครื่องจักร Breakdown
การใช้โปรแกรมMicrosoft Excel
สร้างแผนงานจากตัวเลข
การพยากรณ์
ประเมินเกณฑ์การ
ประเมินความยั่งยืน
ก าหนดมาตรการเพิ่มใน
ศึกษาความเหมาะสมและความ แผนงานบ ารุงรักษา
คืบหน้าของการด าเนินงาน
ขั้นตอนการสรุปผลการศึกษา
ิ
ิ
ี่
ภาพท 2 แผนภมล าดับขั้นแสดงการด าเนนการศกษา
ู
ึ
1483

