Page 45 - MGPI_Case_Study
P. 45
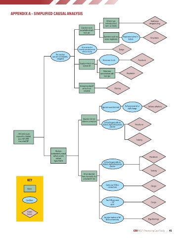
APPENDIX A – SIMPLIFIED CAUSAL ANALYSIS
Chlorine gas Ventilation
entered control design & siting
room via intakes
Operators were
overwhelmed with
toxic gas
Operators could not Respirators locked in Respirators
access respirators lockers
No automated or
remotely operated control Design
valves at facility
The reaction
was not immediately
mitigated
Driver was in cab Procedures
Supply on truck not
turned off
Driver was
overwhelmed with Respirators
toxic gas
Emergency shutoff
on truck not Training
activated
Delivery occurred at
Operator was distracted Delivery schedules
shift change
Operator did not
observe connection
Unloading procedures
did not align with operator Procedures
practice
~140 individuals
exposed to chlorine
gas and 1,000 Training
evacuated/SIP
Workers
inadvertently mixed
sulfuric acid & Procedures
sodium
hypochlorite
Unloading procedures
did not align with operator
practice
Training
Driver attached
hose incorrectly but
unlocked fill line
KEY
Same size fill line
connections Design
Event
Condition Two fill lines were
~18" Design
apart
Causal
Factors
No pipe markers at fill
lines connections Pipe Markings
CSB MGPI Processing Case Study 45

