Page 66 - Manual Produk PC SPUN PILE_final
P. 66
66
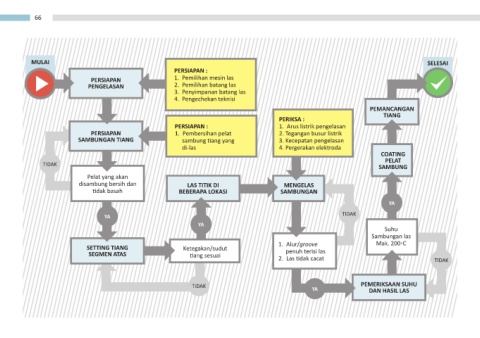
MULAI SELESAI
PERSIAPAN :
PERSIAPAN 1. Pemilihan mesin las
PENGELASAN 2. Pemilihan batang las
3. Penyimpanan batang las
4. Pengechekan teknisi
PEMANCANGAN
PERIKSA : TIANG
PERSIAPAN : 1. Arus listrik pengelasan
PERSIAPAN 1. Pembersihan pelat 2. Tegangan busur listrik
SAMBUNGAN TIANG sambung tiang yang 3. Kecepatan pengelasan
di-las 4. Pergerakan elektroda
COATING
PELAT
TIDAK SAMBUNG
Pelat yang akan
disambung bersih dan LAS TITIK DI MENGELAS
tidak basah BEBERAPA LOKASI SAMBUNGAN
YA
YA TIDAK
YA
Suhu
Sambungan las
SETTING TIANG Ketegakan/sudut 1. Alur/groove Mak. 200◦C
penuh terisi las
SEGMEN ATAS tiang sesuai 2. Las tidak cacat TIDAK
TIDAK PEMERIKSAAN SUHU
YA DAN HASIL LAS

