Page 133 - Buku Pengurusan Kecemerlangan 2020
P. 133
SMK RAWANG 2020
Pengurusan Kewangan
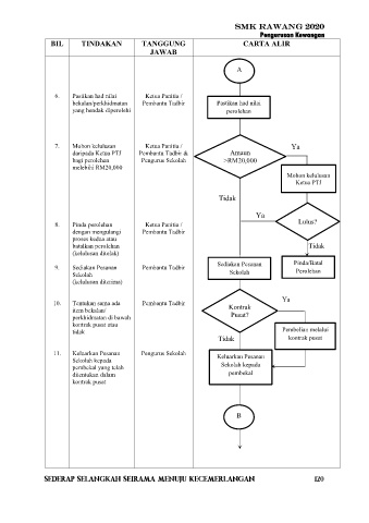
BIL TINDAKAN TANGGUNG CARTA ALIR
JAWAB
A
6. Pastikan had nilai Ketua Panitia /
bekalan/perkhidmatan Pembantu Tadbir Pastikan had nilai
yang hendak diperolehi perolehan
7. Mohon kelulusan Ketua Panitia / Ya
daripada Ketua PTJ Pembantu Tadbir & Amaun
bagi perolehan Pengurus Sekolah >RM20,000
melebihi RM20,000 00
Mohon kelulusan
Ketua PTJ
Tidak
Ya
8. Pinda perolehan Ketua Panitia / Lulus?
dengan mengulangi Pembantu Tadbir
proses kedua atau
batalkan perolehan Tidak
(kelulusan ditolak)
9. Sediakan Pesanan Pembantu Tadbir Sediakan Pesanan Pinda/Batal
Perolehan
Sekolah Sekolah
(kelulusan diterima)
Ya
10. Tentukan sama ada Pembantu Tadbir Kontrak
item bekalan/
perkhidmatan di bawah Pusat?
kontrak pusat atau
tidak Pembelian melalui
Tidak kontrak pusat
11. Keluarkan Pesanan Pengurus Sekolah Keluarkan Pesanan
Sekolah kepada
pembekal yang telah Sekolah kepada
ditentukan dalam pembekal
kontrak pusat
B
SEDERAP SELANGKAH SEIRAMA MENUJU KECEMERLANGAN 120

