Page 129 - Buku Pengurusan KVDSMZ 2021
P. 129
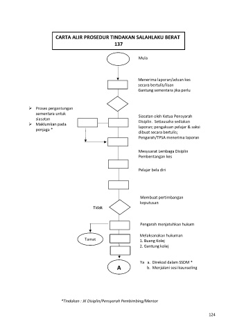
CARTA ALIR PROSEDUR TINDAKAN SALAHLAKU BERAT
137
Mula
Menerima laporan/aduan kes
secara bertulis/lisan
Gantung sementara jika perlu
Proses pergantungan
sementara untuk Siasatan oleh Ketua Pensyarah
---
siasatan Disiplin. Setiausaha sediakan
Maklumkan pada
laporan; pengakuan pelajar & saksi
penjaga *
dibuat secara bertulis;
Pengarah/TPSA menerima laporan
Mesyuarat Lembaga Disiplin
Pembentangan kes
Pelajar bela diri
Membuat pertimbangan
keputusan
Tidak
Pengarah menjatuhkan hukum
Melaksanakan hukuman
Tamat 1. Buang Kolej
2. Gantung kolej
Ya a. Direkod dalam SSDM *
A b. Menjalani sesi kaunseling
*Tindakan : JK Disiplin/Pensyarah Pembimbing/Mentor
124

