Page 134 - Buku Pengurusan KVDSMZ 2021
P. 134
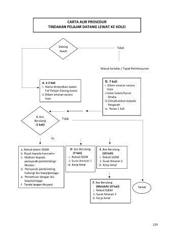
CARTA ALIR PROSEDUR
TINDAKAN PELAJAR DATANG LEWAT KE KOLEJ
Datang
Tidak
lewat
Masuk ke kelas / Tapak Perhimpunan
B. 3 kali
A. 1-2 kali
i. Diberi amaran secara
i. Nama direkodkan dalam
Fail Pelajar Datang Lewat lisan
ii. Diberi amaran secara ii.Solat Subuh/Sunat
lisan Dhuha
iii.Dimaklumkan kepada
Pengarah
iv. Rotan 1 kali
C. Kes
Berulang Tidak
(5 kali)
Ya
a. Rekod dalam SSDM D. Kes Berulang E. Kes Berulang
b. Rujuk kepada kaunselor (7 kali) (10 kali)
c. Maklum kepada i. Rekod SSDM i. Rekod SSDM
pensyarah pembimbing/ ii. Surat Amaran 1 ii. Surat Amaran 2
Mentor. iii. Kerja Amal iii. Kerja Amal
d. Pensyarah pembimbing
hubungi ibu bapa/penjaga.
e. Pertemuan dengan ibu
bapa/penjaga. F. Kes Berulang
f. Tanda tangan Akujanji
(Melebihi 10 kali) Tamat
i. Rekod SSDM
ii. Surat Amaran 3
iii. Kerja Amal
129

