Page 34 - boiler capacity 20 liter water distribution to heat system
P. 34
บทที่ 3
วิธีด าเนินการวิจัย
การวิจัยครั้งนี้ผู้วิจัยด าเนินการตามล าดับขั้นตอน ดังนี้
1. การสร้างหม้อต้มน้ าร้อนความจุ 20 ลิดร ระบบแบ่งน้ าให้ความร้อน
2. ประชากรและกลุ่มตัวอย่าง
3. เครื่องมือที่ใช้ในการวิจัย
4. การใช้และเก็บรวบรวมข้อมูล
5. การวิเคราะห์ข้อมูลและสรุปผล
1. การสร้างหม้อต้มน้ าร้อนความจุ 20 ลิดร ระบบแบ่งน้ าให้ความร้อน
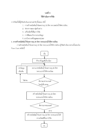
การสร้างหม้อต้มน้ าร้อนความจุ 20 ลิดร ระบบแบ่งน้ าให้ความร้อน ผู้วิจัยด าเนินการตามขั้นตอนใน
Flow Chart ต่อไปนี้
เริ่ม
ศึกษาข้อมูลที่เกี่ยวข้อง
หาข้อมูล ออกแบบหม้อต้มน้ าร้อนความจุ 20 ลิดร
เพิ่มเติม ระบบแบ่งน้ าให้ความร้อน
ไม่ผ่าน พิจารณาตามเกณฑ์
โดยผู้เชี่ยวชาญ
สร้างหม้อต้มน้ าร้อนความจุ 20 ลิดร
ระบบแบ่งน้ าให้ความร้อน
พิจารณาตามเกณฑ์
ผ่าน
สร้างหม้อต้มน้ าร้อนความจุ 20 ลิดร ระบบแบ่งน้ าให้
ความร้อนใช้ในการวิจัย
จบ

