Page 41 - Signavio-BPM-Kochbuch-De
P. 41
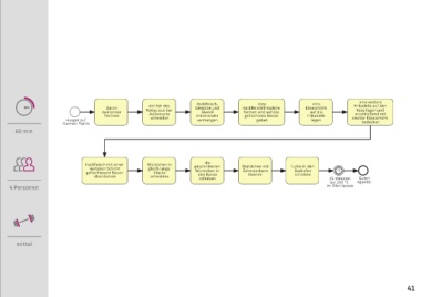
German Turtle
G e r m a n T u r t l e
600 g Rinderhack Hackfleisch, eine eine eine weitere
ein Teil des
12 Knacker (oder andere möglichst Bacon Fettes aus der Gewürze und Hackfleischfrikadelle Käseschicht Frikadelle auf den
Käse legen und
auf die
Eiweiß
fetthaltige Würste, keine Wiener!) ineinander Außenseite miteinander formen und auf das Frikadelle anschließend mit
geflochtene Bacon
flechten
Hunger auf schneiden vermengen geben legen zweiter Käseschicht
4 Pakete Frühstücksbacon German Turtle bedecken
(Amerikanischer Art, mind. 36 Streifen) 60 min
1 Packung geriebener Käse
(z. B. Cheddar-Käse)
1 Eiweiß
Gewürze (Salz, Pfeffer, Chilipulver, …)
Hackfleisch mit einer Würstchen in die
Zahnstocher weiteren Schicht gleich lange geschnittenen Würstchen mit Turtle in den
geflochtenem Bacon Stücke Würstchen in Zahnstochern Backofen
überdecken schneiden den Bacon fixieren schieben 45 Minuten Guten
schieben
bei 200 °C Appetit!
4 Personen im Ofen lassen
Philipp Maschke
Senior Software Engineer & Trainer
August 2010
Philipp leitet Entwicklungsprojekte für
Serverkomponenten und ist verantwortlich
für die Qualitätssicherung in diesem Bereich. Zudem gibt er Schu-
mittel
lung en für Kunden und Partner. Er fährt in seiner Freizeit gerne mit
dem Motorrad in hügeligere Gegenden außerhalb von Berlin und
nimmt an Drachenbootrennen teil.
40 41

