Page 45 - Signavio-BPM-Kochbuch-De
P. 45
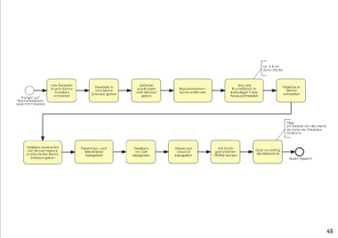
Wasser melonen-
30 min W a s s e r m e l o n e n s a l a t
salat mit Fetakäse ca. 3-4 cm
dicke Stücke
2 Personen
rote Zwiebeln Limetten das rote
in sehr dünne Zwiebeln in ausdrücken Wassermelonen- Fruchtfleisch in Fetakäse in
eine kleine
Würfel
Scheiben Schüssel geben und darüber kerne entfernen dreieckiger Form schneiden
Hunger auf schneiden geben herausschneiden
Wassermelonen-
salat mit Fetakäse
Torben Schreiter
Executive Advisor
leicht
Mai 2009 Tipp:
am besten mit der Hand,
da sonst der Fetakäse
zerbricht
Torben ist Mitgründer von Signavio Fetakäse zusammen Petersilien- und Zwiebeln Oliven und mit frisch
mit Wassermelone Minzblätter mit Saft Olivenöl gemahlenem Salat vorsichtig
1½ kg Wasser- und arbeitet als Executive Advisor in eine breite flache dazugeben dazugeben dazugeben Pfeffer würzen durchmischen
melone an strategisch wichtigen Projekten. Schüssel geben Guten Appetit!
2-3 Limetten Seine Hobbies sind Reisen und
250 g Fetakäse Motorradfahren.
1 kleine rote
Zwiebel
1 Bund Petersilie
1 Bund Minze
3-4 EL Olivenöl
100 g schwarze
Oliven ohne Kerne
Schwarzer Pfeffer
aus der Mühle
44 45

