Page 43 - Signavio-BPM-Kochbuch-De
P. 43
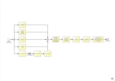
O m a ' s K a r t o ff e l s a l a t
Schmand glatt
rühren
Tomaten,
Omas Kartoffelsalat schneiden
Gurken,
Zwiebeln
Kartoffeln
schneiden, in Tomaten, halbierte Eier
ringsherum auf dem
Petersilie klein die Schüssel Gurken und mit Salz Oberfläche Salat verteilen und die
geben und
Zwiebeln
45 min Hunger hacken den Schmand dazugeben abschmecken glatt streichen Petersilie darüber Guten Appetit!
streuen
auf Omas unterheben
Ibrahim Ziad 1 kg Kartoffeln Kartoffelsalat
Werkstudent 4 Tomaten
Software Engineer Kartoffeln
2 Becher Schmand kochen
August 2013 bis 4 Eier
Juli 2014
Gewürzgurken (bei Bedarf)
1-2 Zwiebeln (je nach Geschmack) Eier kochen Eier abkühlen Eier halbieren
4-6 Personen Ibrahim erstellte auf JavaScript-basierende Test- Salz Eier hart gekocht
umgebungen, um so die Benutzeroberfläche Petersilie
der SaaS-Software testen zu können. Zu seinen
Hobbies gehören Computerspielen, Feiern und
Tanzen (Standard und Latein).
leicht
42 43

