Page 11 - Signavio-Kochbuch-DE
P. 11
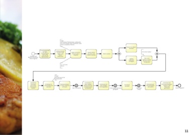
Wiener Schnitzel
Wiener Schnitzel
»Das Original«
Daniel Marques Tipp:
mit einem Plattiereisen, alternativ
mit der Klinge eines Hackbeils oder
Senior Sales Manager einer schweren Pfanne
Fleisch im Mehl
Januar 2013 wenden
Frischhaltefolie Kalbsschnitzel
auf der auf die Folie jedes einzelne beide Seiten mit einer Gabel
Arbeitsfläche legen und Fleisch dünn mit Salz und Mehl sieben
ausbreiten damit klopfen Pfeffer würzen
Hunger auf und mit Öl bedecken
Wiener Schnitzel - bestreichen
Eier und
"Das Original" Sahne Sahne in einer
halbsteif flachen Form
schlagen verquirlen
4 Kalbsschnitzel (à 160 g)
ca. 3-5 mm
dünn
Kalahari Salz
weißer Pfeffer (aus der Gewürzmühle)
20 min Tipp:
Panierung nicht
50 g Mehl andrücken
Schnitzel mit
50 ml Schlagsahne mehlierte Schnitzel in Butterschmalz Schnitzel in Schnitzel mit Schnitzel Schnitzel auf Zitronenscheiben,
dem heißen
Schnitzel
dem heißen
Daniels Aufgaben- durch die Semmelbrösel in einer Pfanne 160 ºC erreicht Butterschmalz Fett begießen Schnitzelunterseite wenden Schnitzel Küchenpapier Kapern und Guten Appetit!
Petersilie
abtropfen
schwimmend
erhitzen
Eiermasse
wenden
ausbacken
ziehen
garnieren
bereich liegt in der 2 Eier (M) goldgelb fertig
Kundenakquise 150 g Semmelbrösel
und -betreuung
in den Bereichen 2 Personen 200 g Butterschmalz
Versicherungswe- 4 Zitronenscheiben
sen und Öffentliche
Verwaltungen. 1 EL Kapern
In seiner Freizeit 1 Bund Petersilie
joggt er gerne mit
seinem Hund, fährt 1 EL Öl
Ski oder entspannt Frischhaltefolie
beim Golf. mittel
10 11

