Page 13 - Signavio-Kochbuch-DE
P. 13
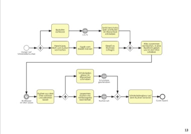
Schokoladenkuchen
Schokoladen-
60 min
Backofen Zartbitterschoko-
lade und Butter
vorheizen
im Wasserbad
kuchen 175 ºC schmelzen
Alles zusammen
12 Personen Haselnüsse, Eiweiß zu vermischen, in eine
Eigelb vom
Mehl und Zucker Eiweiß trennen Eischnee Backform geben
vermischen schlagen und in den Ofen
Hunger auf schieben
Schokoladenkuchen
Katharina Clauberg
VP Marketing
leicht
November 2011
Schokoladen-
glasur im
Wasserbad
schmelzen Schokolade
Katharina verantwortet als Leiterin des geschmolzen
140 g Butter
Marketing-Teams die Bereiche Online &
130 g gemahlene Offline Marketing, Event-Organisation
Haselnüsse
und PR. Zu ihren Hobbies zählen Sport Kuchen aus dem lauwarmen
4 Eier und Reisen. Ofen nehmen Kuchen mit Schokoladenglasur auf
(nur das Eiweiß) und abkühlen Himbeergelee dem Kuchen verteilen
bestreichen
lassen
30 Minuten
140 g Zartbitter im Ofen lassen Kuchen kalt Guten Appetit!
Schokolade
3 EL Mehl
135 g Zucker
½ Glas Himbeer-
gelee
2 Packungen
Schokoladenglasur
Zartbitter
12 13

