Page 37 - Signavio-Kochbuch-DE
P. 37
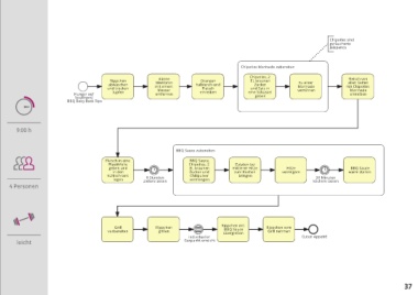
S o u t h w e s t B B Q B a b y B a c k R i p s
Southwest BBQ Chipotles sind
geräucherte
Jalapenos
Baby Back Rips Chipotles Marinade zubereiten
EL braunen
Rippchen dünne Orangen Chipotles, 2 Fleisch von
abwaschen Membran halbieren und Zucker zu einer allen Seiten
und trocken mit einem Fleisch und Salz in Marinade mit Chipotles
Marinade
verrühren
Messer
Hunger auf tupfen entfernen einreiben eine Schüssel einreiben
geben
Southwest
ca. 3 kg Rippchen BBQ Baby Back Rips
2 Orangen
Chipotles (Menge nach Belieben)
1 l BBQ-Sauce
4 EL brauner Zucker 9:00 h
1 EL Salz
1 EL Chilipulver
BBQ Sauce zubereiten
Dazu: Pommes Frites
Fleisch in eine BBQ Sauce,
Plastikfolie Chipotles, 2 Zutaten bei
geben und EL braunen mittlerer Hitze Hitze BBQ Sauce
in den Zucker und zum Kochen verringern warm stellen
Kühlschrank 8 Stunden Chilipulver bringen 30 Minuten
legen ziehen lassen vermengen köcheln lassen
4 Personen
Eric Arline
Junior Marketing Manager
August 2013 bis
September 2014
Eric organisierte die amerikanischen Messen Rippchen mit
Grill Rippchen BBQ Sauce Rippchen vom
und schrieb englische Texte für Signavios vorbereiten grillen übergießen Grill nehmen
individueller Guten Appetit!
Online-Kanäle. Bevor er den beruflichen Weg ins Marketing einschlug, Garpunkt erreicht
leicht
studierte er einige Semester Tiermedizin. Seine Freizeit verbringt
er mit Jet-Skiing, Schwimmen und Fahrrad fahren an der kalifornischen
Küste.
36 37

