Page 33 - Signavio-Kochbuch-DE
P. 33
S h e p h e r d ’ s P i e
Shepherd’s Pie
30 min
Backofen
vorheizen
200 ºC
2-3 Personen
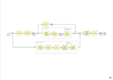
Sauce zubereiten bis Auflaufform
ca. ¾ bedeckt ist
Hackfleisch
Hackfleisch mit Salz und Maggi Fix in Erbsen und die Sauce in und eine mit Käse
Schicht
Pfeffer
Wasser
anbraten abschmecken unterrühren Möhren zur eine Kartoffelbrei bestreuen
Hunger auf Hackfleisch und aufkochen Sauce Auflaufform auf die Sauce 15 Minuten Guten
verteilen
Shepherd's Pie durchgebraten lassen hinzugeben 2 Minuten geben im Ofen lassen Appetit!
köcheln lassen
Adrian Klinger
Software Engineer
leicht
Dezember 2010
Kartoffelbrei zubereiten
mit einem
Kartoffelstampfer
Kartoffeln mit
Kartoffeln Kartoffeln in etwas Milch Kartoffelbrei
schälen und in Salzwasser Wasser und Butter mit Salz und
Stücke kochen abschütten zerdrücken Pfeffer ab-
schneiden und stampfen schmecken
Adrian arbeitet in der Frontend-Entwick-
lung. Er erstellt Mockups und konzeptio-
500 g Hackfleisch niert neue bzw. modernisiert existierende
Benutzeroberflächen. In seiner Freizeit
200 g Erbsen und
Möhren verbringt er viel Zeit mit seiner Freundin,
600 g Kartoffeln der Familie und Freunden.
etwas Milch
etwas Butter
150 g Streuselkäse
2 Packungen
Maggi-Fix Bolog-
nese (oder ähnli-
ches)
Salz & Pfeffer
33

