Page 204 - Proceeding_รวมปก_Neat
P. 204
190
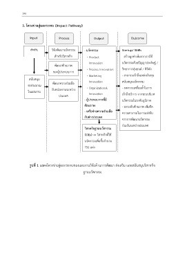
3. โครงข่ายสู่ผลกระทบ (Impact Pathway)
Input Process Output Outcome
สกสว. วิจัยพัฒนำนวัตกรรม - นวัตกรรม Startup/ SMEs
ส ำหรับวิสำหกิจ Product - สร้ำงมูลค่ำเพิ่มจำกกำรใช้
Innovation นวัตกรรมด้วยปัญญำประดิษฐ์ /
พัฒนำศักยภำพ
Process Innovation วิทยำกำรหุ่นยนต์ / ดิจิทัล
ของผู้ประกอบกำร
Marketing - สำมำรถเข้ำถึงแหล่งเงินทุน
สนับสนุน
พัฒนำควำมร่วมมือ Innovation สนับสนุนนวัตกรรม
งบประมำณ Organizational - ลดควำมเหลื่อมล ้ำในกำร
ในแผนงำน กับหน่วยงำนระหว่ำง Innovation
ประเทศ เข้ำถึงบริกำร จำกระบบนิเวศ
- ผู้ประกอบการที่มี นวัตกรรมในระดับภูมิภำค
ศักยภาพ - ยกระดับศักยภำพ เพิ่มขีด
- เครือข่ายความร่วมมือ ควำมสำมำรถในกำรแข่งขัน
กับต่างประเทศ จำกกำรพัฒนำนวัตกรรม
ร่วมกันระหว่ำงประเทศ
วิสาหกิจฐานนวัตกรรม
(IDEs) -> วิสำหกิจที่ใช้
นวัตกรรมเพิ่มขึ้นจ ำนวน
750 แห่ง
รูปที่ 1 แสดงโครงข่ำยสู่ผลกระทบของแผนงำนวิจัยด้ำนกำรพัฒนำ ส่งเสริม และสนับสนุนวิสำหกิจ
ฐำนนวัตกรรม

