Page 134 - 印前输出培训参考-全彩教程
P. 134
ႆభഡ࠹ğXXX BGY DPN
印前输出培训参考 TRAINING REFERENCE OF PRE-PRESS OUTPUT
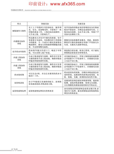
特点 热敏设备 光敏设备
员工上下印版时不需要暗房,操作明 光学设备的印版必须在特殊的安全灯源或
亮、安全。设备曝光时,不影响下一块 暗房中准备好,否则会造成版材失效;上
制版操作方便性
印版的准备工作。上版设备出故障时, 版设备出故障,无法手动上版,导致CTP
可手动上版,不影响生产。 设备无法继续工作。
柯达激光头含有20个激光发射器,每个
发射器互为备份。实际曝光时只用到很 紫激光设备依赖单束激光,因此,能量的
内建激光备份 少的能量,当一个或多个激光发射器出 降低甚至激光器故障会导致CTP设备完全
系统
现故障时,激光头仍然能够调制输出能 失效,且激光头故障率较高。
量,不会影响曝光速度。
药水的PH值大约是9-13,略高于中性 银盐版含重金属,欧美已禁用。对于感光
化学药水环保性
值。可以直排入地下管道。 树脂版显影液没有特殊要求。
自动上版系统发生故障,操作员可非常 对光敏设备而言,任何上版机构的故障都
内建上版备份 方便的使用手动上版系统,确保印版按 会导致整个CTP设备停工,在紫激光设备
系统
时输出和报纸准时出版。 上无法手动上版。
自动上版系统发生故障,操作员可非常 对光敏设备而言,任何上版机构的故障都
内建上版备份 方便的使用手动上版系统,确保印版按 会导致整个CTP设备停工,在紫激光设备
系统
时输出和报纸准时出版。 上无法手动上版。
药水需要每周更换,否则在冲机底部会形
可以长达4周,开启后未使用的药水可
药水保质期 成厚淤泥。高腐蚀性的溶剂会侵蚀泵、齿
保持3~4月。
轮、胶辊、毛刷。溶剂的抗氧化性不强。
高腐蚀性溶剂会缩短冲机使用期。废液很
由于PH值低以及独特的配方,溶剂很
显影机清洗 粘稠,清洗冲机很频繁,很难完全清除,
容易被清洗掉,冲机清洗方便。
且长期擦洗易磨损齿轮的防化学药品层。
卤化银版显影机废物造成重金属污染,必
显影机废物处理 显影机废物处理没有特殊要求 须经专门处理。感光树脂版显影机废物处
理没有特殊要求。
136
136

