Page 8 - Takwim SKSO 2021
P. 8
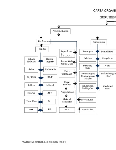
CARTA ORGANISASI SEKOLAH
GURU BESAR
PIBG
Penolong Kanan Penolong Kanan HEM Penolong Kanan Kokurikulum
Kurikulum Pentadbiran
Kantin Sukan Permainan
Panitia Tahunan
Peperiksaa Kewangan Pentadbiran Disiplin & SPBT
n Pengawas Badan Kelab &
Bahasa Bahasa & Penilaian Bekalan Penyeliaan Uniform Persatuan
Sukan
Malaysia Inggeris Jadual Waktu Projek Khas Keselamatan Tahunan
Jadual Ganti Statistik/ Guru Projek MSSR
Sains Matematik Data Khas
RMT &
Kelas Program Kesihatan
Perancangan/
Tambahan Pembangunan Perkembangan Susu Sekolah Lawatan RIMUP
Staf
BA/BCSK PM/PI Sekolah
Pusat
Kebersihan
Bangunan &
P. Seni P. Muzik Sumber Pengurusan Maklumat & Keceriaan Selenggaraan
Staf Pejabat Guru
Sejarah RBT Perpustakaan
Pencegahan Pendaftaran/
Makmal Projek Khas Dadah Rekod
Pemulihan PJ Komputer
KWAPM Kebajikan
TMK PK BBM Prasekolah
TAKWIM SEKOLAH SKSOM 2021 5

