Page 22 - New Silat Rules 2020
P. 22
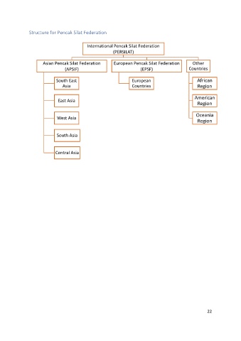
Structure for Pencak Silat Federation
International Pencak Silat Federation
(PERSILAT)
Asian Pencak Silat Federation European Pencak Silat Federation Other
(APSIF) (EPSF) Countries
South East European African
Asia Countries Region
American
East Asia
Region
Oceania
West Asia
Region
South Asia
Central Asia
22

