Page 109 - Buku Teks ASK Tingkatan 3 (KSSM)
P. 109
Pembangunan Algoritma 3.1
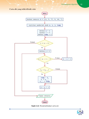
Carta alir yang telah dibaiki ralat
MULA
Setkan senarai L = [11, 5, 77, 8, 44, 7]
Isytihar pemboleh ubah n, i, j, temp
Setkan n = 6
Setkan i = 0
Setkan temp = 0
Tidak
i < n – 1?
Ya
Setkan j = 0
Tidak
j < n – i – 1? i = i + 1
Ya
Tidak
L > L ?
j j + 1
Ya
temp = L
j
L = L
i j + 1
L = temp
j + 1
j = j + 1
Papar senarai
TAMAT
Rajah 3.26 Penambahbaikan carta alir
99

