Page 143 - Psychology of Wounds and Wound Care in Clinical Practice ( PDFDrive )
P. 143
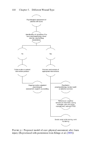
118 Chapter 5. Different Wound Type
Psychological assessment of
patients with burns
Identification of risk factors; Pre-
burn psychopathology, mood
disorder, alcohol/drug
dependence
No Yes
Follow routine in-patient Provision and revision of
intervention protocol appropriate interventions
Ongoing routine outpatient Psychiatric:
psychological pharmacotherapy, mental health
assessment, support, counselling. or addictive services
Behavioural: cognitive
behavioural treatment, coping
strategies, pain and stress
management, reduced PTSD
Social: social skills training, work
hardening
Figure 5.1 Proposed model of care: physical assessment after burn
injury (Reproduced with permission from Klinge et al. ( 2009 ))

