Page 1530 - รวมไฟล์วารสาร ปีที่ 8 ฉบับที่ 1
P. 1530

5














































                                                       ิ
                                      ิ
                                   ิ
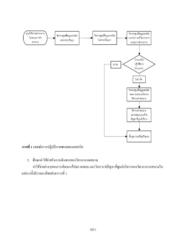
               ภาพที่ 1 แผนผังการปฏบัตงานของแผนกเทคนค

                   2.  ศกษาค่าใช้จ่ายในการเดนทางของวิศวกรภาคสนาม
                        ึ
                                           ิ
                                           ิ
                                                                       ์
                                                                              ี
                                                                               ู
                                                                                    ิ
                                                                              ่
                       ค่าใช้จ่ายต่างๆของการเดนทางไปตรวจสอบ และวิเคราะหปญหาทศนย์บรการของวิศวกรภาคสนามใน
                                                                         ั
                                            ี่
               แต่ละคร้งมรายละเอยดดังตารางท 1
                       ั
                                ี
                         ี












                                                            1511
   1525   1526   1527   1528   1529   1530   1531   1532   1533   1534   1535