Page 60 - MALAYSIAN PATIENT SAFETY GOALS
P. 60
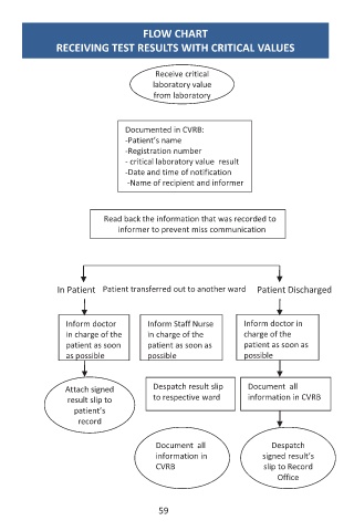
FLOW CHART
RECEIVING TEST RESULTS WITH CRITICAL VALUES
Receive critical
laboratory value
from laboratory
Documented in CVRB:
-Patient’s name
-Registration number
- critical laboratory value result
-Date and time of notification
-Name of recipient and informer
Read back the information that was recorded to
informer to prevent miss communication
In Patient Patient transferred out to another ward Patient Discharged
Inform doctor Inform Staff Nurse Inform doctor in
in charge of the in charge of the charge of the
patient as soon patient as soon as patient as soon as
as possible possible possible
Attach signed Despatch result slip Document all
result slip to to respective ward information in CVRB
patient’s
record
Document all Despatch
information in signed result’s
CVRB slip to Record
Office
59

