Page 203 - Robot Design Handbook ROBOCON Malaysia 2019
P. 203

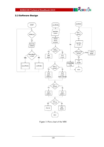
2.3 Software Design









































































                                              Figure 3: Flow-chart of the MR1









                                                            199
   198   199   200   201   202   203   204   205   206   207   208