Page 25 - Robot Design Handbook ROBOCON Malaysia 2019
P. 25

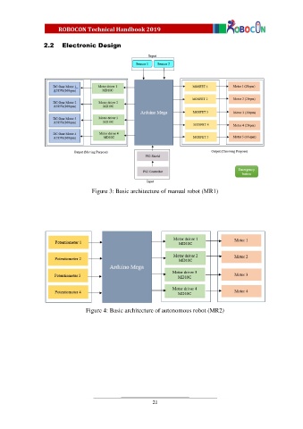
2.2    Electronic Design

































                                     Figure 3: Basic architecture of manual robot (MR1)























                                   Figure 4: Basic architecture of autonomous robot (MR2)















                                                             21
   20   21   22   23   24   25   26   27   28   29   30