Page 26 - Robot Design Handbook ROBOCON Malaysia 2019
P. 26

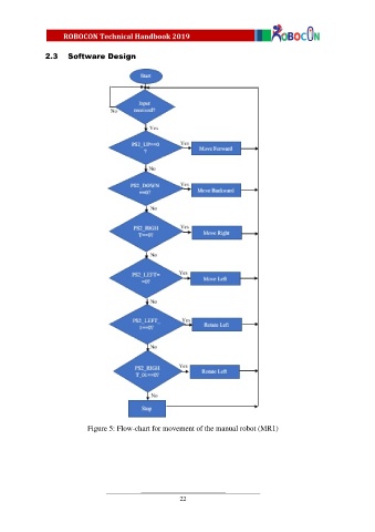
2.3    Software Design







































































                             Figure 5: Flow-chart for movement of the manual robot (MR1)










                                                          22
   21   22   23   24   25   26   27   28   29   30   31